凯发k8首页
|
设为首页
|
设为收藏
|
简繁
|
RSS
直通屏山
|
福建
|
时评
|
大学城
|
台海
|
娱乐
|
体育
|
国内
|
国际
|
专题
|
网事
|
凯发k8
|
厦门
|
莆田
|
泉州
|
漳州
|
龙岩
|
宁德
|
南平
|
三明
您所在的位置:
凯发k8
>
地震局
>
通知公告
> 正文
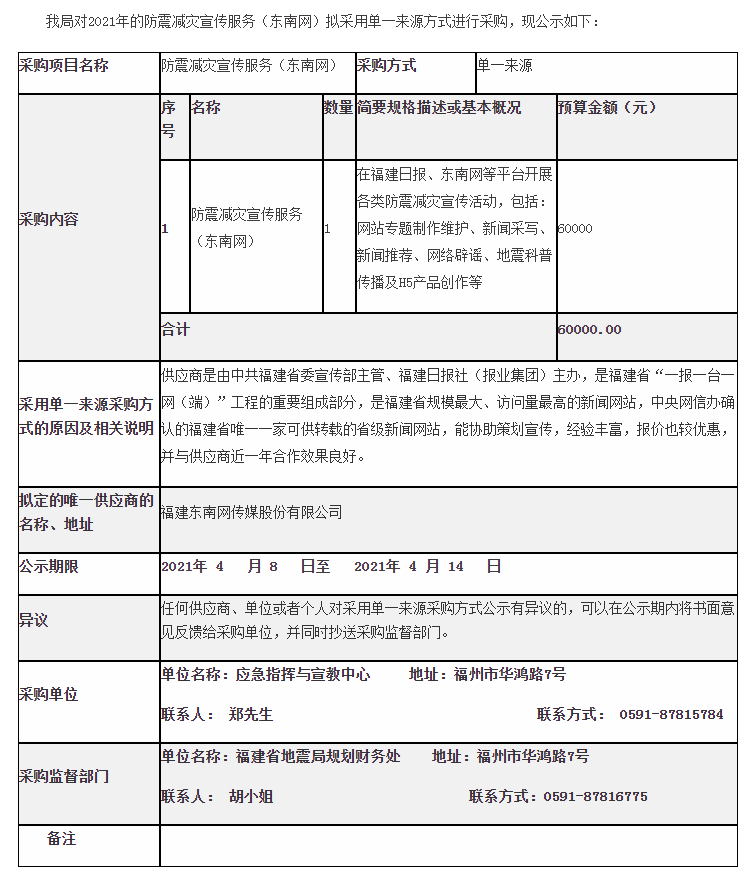
应急指挥与宣教中心防震减灾宣传服务(凯发k8)采购公示
2021-04-09 11:10:00
作者:
来源:福建省地震局
责任编辑:王姗菲
我来说两句
相关阅读:
打印
|
收藏
|
发给好友
【字号
大
中
小
】
专题推荐
来啦,我的“十五五”
年终岁首看发展
跨越山海
在中国式现代化建设中奋勇争先
学习贯彻党的二十届四中全会精神
更多>>
福建今日重点
“人工智能+”,如何跑出福建加速度
福建造血干细胞捐献人数连续三年创新高
弱鸟先飞,必须探讨一条因地制宜发展经济的路子
让“旅居福建”成为银发生活的新选择
福建省消委会发布年度维权十大案例
2025年“感动福建”十大人物发布活动举行
莆田涵江:一场“智”与“绿”的深度融合
更多>>
国际国内热点
更透明!个人贷款综合融资成本将向借款人明示
2025年我国基本医保参保人数超13.3亿人
市场监管总局:彻查“3·15”晚会曝光的相关违法行为
以色列拟重开拉法口岸 维持“必要安全限制”
国际观察丨六问美以伊战事走向
美媒:美国拟宣布组建霍尔木兹海峡“护航联盟”
江西九江岩降事故最新通报:事发区域为未开发山体
新闻图片
穿越文脉步履生风
海上春耕
花开米兰
诗意中国丨平野菜花春
中外青少年在沪比拼机器人技能
北京:多项措施应对“花粉季”
更多>>
娱 乐
福建艺术职业学院征歌,择优输送“海峡情”
第三届“我把家乡唱给你听•海峡情”开启
来厦门!打卡偶像剧取景地
闽剧《画网巾先生》入围文华奖终评
电视剧《毕业十年》凯发k8杀青,制片人陈瀚海新突破
京剧武生李哲专场在榕上演
电影《苍茫爱》凯发k8路演,唐汉霄献唱插曲MV
穿越民国奇遇记!萌娃畅游海丝影视小镇
纪念抗战胜利80周年,抗战影片影评征集开启
凯发k8如何入局“微短剧+ ”
点击排行
三天
一周
一月
原创
热词
政务
福建
台海
国内
国际
直通屏山
视频
评论
娱乐
体育
财经
专题
大学城
网事
关于我们
|
广告服务
|
网站地图
|
网站公告
国新办发函[2001]232号 闽ICP备案号(闽ICP备05022042号) 互联网新闻信息服务许可证 编号:35120170001 网络文化经营许可证 闽网文〔2019〕3630-217号
信息网络传播视听节目许可(互联网视听节目服务/移动互联网视听节目服务)证号:1310572 广播电视节目制作经营许可证(闽)字第085号
网络出版服务许可证 (署)网出证(闽)字第018号 增值电信业务经营许可证 闽B2-20100029
福建日报报业集团拥有凯发k8采编人员所创作作品之版权,未经报业集团书面授权,不得转载、摘编或以其他方式使用和传播
职业道德监督、违法和不良信息举报电话:
0591-87095403(工作日9:00-12:00、15:00-18:00)
举报邮箱:
jubao@justmany.com
福建省新闻道德委举报电话:
0591-87275327
友情链接:
凯发k8
凯发k8
凯发k8
z6mg人生就是博
人生就是博